Streamline contract management with automation

Table of contents

    Streamline contract management with automation
    Summary

    Manual contract management is time-consuming and risky. Automating your contract lifecycle with Nutrient Workflow streamlines submissions, approvals, and renewals, while improving visibility, compliance, and accountability. With features like custom workflows, task alerts, centralized tracking, and audit trails, organizations can reduce bottlenecks, cut delays, and minimize risk. Whether you’re managing vendor, employee, or customer contracts, automation helps ensure faster approvals and stronger governance.

    Contract management, also known as contract lifecycle management (CLM), is a cyclical process in most cases, in which contracts are created, reviewed, approved, executed, renewed, and amended. Managing the workflow of this typically time-consuming process can be automated with significant benefits:

    • Stakeholders can see where contract requests are anywhere in the process.
    • New or revised contracts that need immediate review and approval can be automatically fast-tracked.
    • Information collection can be standardized, including required fields/attachments to reduce passing documents back and forth.
    • A complete audit trail of the contract process is automatically generated in real time.
    • Reporting and dashboards show vital activity data and where bottlenecks may be occurring.
    • Your contract administrator has complete visibility and can adjust the process as needed.

    Contract management process issues create delays and risk

    Poor interdepartmental communication, confusion, missed deadlines, non-compliance, mistakes, risk exposure — you’ve probably experienced some of these issues with your contract management process. You’re not alone. Organizations large and small, for-profit and non-profit, still use old-school methods like email and paper to manage contracts. Whether contracts involve customers, vendors, partners, or employees, your organization needs a reliable system for contract lifecycle management (CLM) to avoid risk and improve financial performance.

    How contract lifecycle management systems work

    When used to manage the contract lifecycle, workflow automation platforms allow your team to design custom contract workflows that regulate the tasks involved in submitting, reviewing, collaborating on, and ultimately approving contracts in a standardized way.

    Contract capture

    Start by using information capture forms. Capture documents and the contract metadata like dates, expirations, baselines, commitments, related documents, and other information about the contract that can be reported on or acted upon later.

    Contract routing

    Once contracts or requests are submitted, they can be routed to any individual or team in the organization based on business rules and form data. For instance, a contract could be routed based on an amount, a type, a customer, etc. Business rules built behind the scenes guide the path of a contract throughout the process.

    Collect signatures, comments, and activities related to the contract as it passes through the review process.

    Task alerts

    Next, set up task alerts, reminders, and escalations to ensure contracts in the process move forward as rapidly as possible. For example:

    1. A contract is requested, and an alert is sent to contract personnel.
    2. A backup is assigned if that individual is unavailable due to illness, vacation, or another official reason.
    3. A reminder is sent to the designated personnel if no action is taken.
    4. If no action is taken after a certain time, an alert is sent to a manager.

    Contract portal

    By providing employees with a central portal for submitting, requesting, and tracking contracts, timeliness, contract renewals, and productivity are dramatically increased.

    After implementing a workflow automation solution, the contract process becomes more streamlined. In some cases, approvals for contracts are received in a matter of hours, down from days or even weeks. Custom alerts and triggers ensure that anyone involved in the process knows their next task and when it’s due. Redlines can be attached and sent back to the requestor for review.

    Contract repository

    Search and create reports based on completed contract reviews to quickly locate documents and all activities related to the contract’s lifecycle — including submissions, approvals, attachments, forms, and comments.

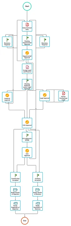
    Document approval example: contracts

    YouTube video player

    Minimizing contract risk with transparency and accountability

    If an organization desires, anyone submitting the request for contract review or creation can visually track the entire path of the submitted documents and where they are in the contract process. Any stakeholders, including the requester, can receive alerts as the process moves from task to task. In addition, those with the appropriate access can comment during the process as needed, and these comments are preserved in the audit trail.

    All versions of documents and files (including images) reviewed and created during the contract process are stored permanently as part of the process record. This allows internal or external auditors to go back to any point in the process and see what document was part of any activity (submission, review, approval, authorization, etc.). This is a boon to internal corporate governance efforts.

    Once the process is complete and the contract is finalized, it can be pushed into the organization’s document management tool of choice for archival. Meanwhile, the entire task and activity history of the process is recorded and permanently available for an audit at any time.

    A custom-built contract management application.

    Contract management example: Oakland Unified School District

    As part of Oakland Unified School District’s accountability and quality priorities, it needed to automate specific manual tasks bogging down its staff in paperwork and manual follow-up. In search of a more straightforward way to initiate vendor contracts, approve companies that do work for the district, and ascertain the necessary approvals from various levels within the district administration, OUSD turned to Nutrient Workflow for an automated request management solution.

    Nutrient Workflow’s platform

    Nutrient Workflow’s platform includes a suite of tools allowing you to design custom contract processes.

    • Process builder — Nutrient Workflow’s visual process designer interface lets users design custom contract workflows using drag-and-drop functionality. Automatically assign tasks and route information, and set alerts and reminders.
    • Form designer — Create responsive, web-based forms to capture contract information. Include a wide variety of field types, form logic, templates, and layouts.
    • Self-service portal — Provide a unified frontend experience that allows users to submit contracts, complete tasks, and track process status. Collaborate and provide visibility to see which tasks are completed, pending, or in progress.
    • Process reporting — Track and maintain an audit trail of all contract processes, form data, and user actions. Use KPI scoreboards to track the overall efficiency and drive improvements.
    • Process integration — Create workflow applications that integrate and extend existing enterprise systems with our open, REST-based API.

    Interested in automating your contract workflow?

    If you’re interested in learning more, you can schedule a 30-minute live, guided demonstration(opens in a new tab) or try Workflow Automation free for 14 days.

    FAQ

    What are the key benefits of automating the contract management process?

    Automating contract management helps reduce delays, enhance compliance, and improve transparency in workflows.

    How can custom workflows improve contract management?

    Custom workflows streamline the process by routing contracts, collecting signatures, and providing real-time task tracking.

    What tools are essential for effective contract lifecycle management?

    Key tools include process builders, contract capture forms, task alerts, and a centralized contract repository.

    How does workflow automation minimize contract-related risks?

    Workflow automation ensures accountability with task tracking, alerts, and a full audit trail, reducing risks like non-compliance.

    How can organizations ensure smooth contract renewals?

    Automated reminders and alerts for contract renewals help maintain consistency and timeliness in contract management.

    Jonathan D. Rhyne

    Jonathan D. Rhyne

    Co-Founder and CEO

    Jonathan joined PSPDFKit in 2014. As Co-founder and CEO, Jonathan defines the company’s vision and strategic goals, bolsters the team culture, and steers product direction. When he’s not working, he enjoys being a dad, photography, and soccer.

    Explore related topics

    Try for free Ready to get started?