Custom IT request management for efficient workflows
Table of contents
IT request handling is one of the more common uses for request management software. Despite a wide array of point solutions for handling IT requests, IT folks are an industrious lot and often would rather build solutions to exact standards than shoehorn a solution into their way of working. More and more, employees are expecting a customized, easy-to-use system for requesting internal services. They want their interactions with IT to rival their interactions with Web apps they use outside of work like Amazon or LinkedIn. That means highly-usable, purpose-built and transparent.
As we've noted in the past, building a request management solution from scratch presents a great deal of risk, including resources, functionality, employee reception, etc. However, building an IT request handing solution on a request management platform sidesteps most of the risks and drastically reduces build time.
One of our first customers, GlaxoSmithKline(opens in a new tab), found its IT request processing methods to be diverse and disconnected and decided to standardize on a single request system that was built to suit the needs of their large, dispersed employee base and complex IT teams. The system also had to work across their multi-national organization with numerous business units and legacy systems. However, they had no desire to build a system from scratch. They turned to our request management system and built out their own, custom IT request system that integrated with BMC Remedy(opens in a new tab), which they were already using for help desk, and had terrific results. You can read their full case study here.
So how do you approach building an IT Request system on a platform like Nutrient Workflow? We'll walk you through the process below. (Note: that if you'd like an even more detailed guide for working through a business process management project, please refer to our BPM Guide(opens in a new tab), which is open to all and gives a great deal of information about business process management from soup to nuts.)
IT Process Inventory
Start with an inventory of all IT requests and processes (user-initiated or automated). Include:
- IT Processes currently managed by in-house, homegrown solutions
- IT Processes currently handled by email, phone calls, walk-ups
- IT Processes currently handled through existing point solutions (e.g. help desk apps)
- IT Processes triggered by existing systems (e.g. HRIS, Purchasing, threat detection, etc.)
- IT processes that need to be added based on organizational changes
Document Each Process
It is important that your process is documented before you build it in your workflow automation tool rather than just jumping in and building. In most cases, even if the process has been documented in the past, at the time of your implementation there are bound to be subtle variations and/or roles and responsibilities changes in the process now that may not have existed when the process was originally initiated. You may also want to tweak the current process and now is the time.
If you are moving from a manual to an automated process, it is extremely important to identify every task that is completed within a given process. Although a given a task may not be represented when you implement your workflow in an automated fashion, it is still part of the process and all responsible parties will need to understand what is required of him/her when they are assigned a task to complete in the system.
You can use a numbered list or a process illustration tool like Visio. Include:
- Forms needed for data collection
- Process Participants (Requestor, Approvers, Notified)
- Approval points
- Escalation points
- Notifications
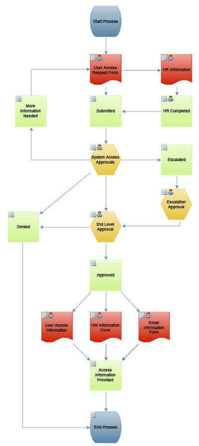
Here's an example of an illustrated IT Access Request Process (for more IT request workflow examples, visit our Help site(opens in a new tab)):
In the image, each shape with a "person" icon in the upper left, indicates there is a human interaction. The red shapes indicate forms, the yellow shapes indicate approval or decision points and the green boxes indicate milestones. In many cases, a milestone will trigger a notification to certain people involved in the process. In this example, if the requester indicates they need access to the HR system, they are taken to a second form for more questions.
Designing Forms for Data Gathering
Having complete and compliant details on all the internal data needed to be captured in the workflow to support the IT process, or to interface with external systems is critical prior to implementation. Ideally, this should include tables that list any values needed to populate various form drop-down or lookup selection lists.
You’ll want to follow best practices for form development. This means:
- Providing guidance and explanations at the field level.
- Having users make selections from the standardized list whenever possible.
- Resist the urge to “over collect.” If you don’t need it, don’t ask for it.
- Use sections to break up long forms to group related fields.
- Use input validation.
- Indicate required fields.
- Provide specific error messages.
Alerts and Reminders
Reminders can be sent to anyone in the process based on due dates, lack of action or importance or a combination of all three. For instance:
"A request for hardware that is due in a week and hasn't been approved by the second-level approver can alert both the second-tier approver and her boss."
In your process diagram, indicate points in the process that will require an alert to be sent and who it should be sent to. It could be a single individual or a group of individuals. Also, indicate any follow-up alerts that would need to be sent or other escalations.
As valuable as reminders are, you’ll have to decide in advance how much you want to bombard management with e-mails. Keep in mind the anticipated volume of requests at each level and if what the potential blowback from individuals will outweigh the usefulness of reminders.
Conclusion
Hopefully, this provided you with a good overview of some of the considerations when automating your IT request process. If you're interested in seeing how Nutrient Workflow can help you automate your request processes for IT or any other department, please let us know or request a demonstration of our software(opens in a new tab).
