AP Automation | Drastically Improve AP Workflow
Table of contents
AP automation benefits Accounts Payable departments that continue to manage the review and processing of vendor and supplier payables in manual or semi-manual ways.
In today’s fast-paced business environment, implementing an efficient accounts payable workflow automation system is crucial for optimizing financial operations and reducing manual errors. For instance, while finance teams may use a modern accounting system, the receipt, processing, and approval of transactions (usually invoices) are often still done by hand, with accounting staff manually reviewing received payments and re-keying them into their system of record.
Key Requirements for AP Automation
Key Features of Accounts Payable Workflow Software
Automated accounts payable (AP) workflows are essential for businesses seeking to enhance both accuracy and speed in their financial processes. By automating repetitive tasks, such as invoice processing and approval routing, companies can significantly reduce errors and ensure timely payments. Key features of effective AP workflow software include:
- Automated Invoice Processing: Streamlines data entry and validation, reducing manual effort and the risk of human error.
- Approval Routing: Automatically routes invoices to the appropriate approvers based on predefined rules, ensuring a swift and compliant approval process.
- Integration with Financial Systems: Seamlessly connects with existing ERP and accounting systems to maintain data consistency and facilitate end-to-end process automation.
Benefits of AP Workflow Automation
Automated AP workflows not only accelerate the processing of invoices but also enhance compliance by enforcing consistent procedures across the organization. By reducing the reliance on manual entry, businesses can minimize errors and discrepancies, leading to more accurate financial reporting.
Case Study Example: A mid-sized manufacturing company implemented AP workflow automation and reduced its invoice processing time by 60%, while also eliminating nearly all late payment penalties. This led to substantial cost savings and improved vendor relationships.
How to Select Accounts Payable Workflow Software
When choosing AP workflow software, consider the following criteria:
- User-Friendliness: The software should have an intuitive interface that allows users to easily navigate and manage workflows without extensive training.
- Scalability: Ensure the software can grow with your business, handling increased invoice volumes and more complex workflows as needed.
- Integration Capabilities: The software must integrate seamlessly with your existing financial systems, such as ERP and accounting software, to maintain a unified data ecosystem.
Selecting software that supports comprehensive AP workflow automation is crucial for ensuring a seamless and efficient operation, ultimately leading to better financial management and control.
How can Accounts Payable Workflow Automation Be Implemented?
Accounts payable workflow automation replaces most of these manual processes with rules-based decision-making and workflow offloaded to sophisticated automation software. Turning your accounts payable workflows into intelligent, automated ones can save time and reduce the risk of human error.
If you're considering moving to automation, here are the software requirements and benefits of an AP automation project :
Form Designer
A form is the front end of the AP process. Vendors will often fill out forms directly, eliminating paper or static forms and removing the need for data re-entry. In addition, forms can be built dynamically based on the vendor, location, type of invoice, etc. The ability to customize forms, layouts, dynamic elements, etc., should be straightforward and allow for rapid deployment. Finally, forms should render well across all screens and browsers, including mobile devices.
Process Builder
The process builder provides tools for connecting tasks (human and automated) logically to initiate and manage the entire workflow behind an AP process. Drag-and-drop tools are frequently used to speed development, giving process designers a visual basis for how tasks fit together. Each task should be configurable and customizable to meet the process requirements, and business rules should be intuitive. Task types should include a wide variety of situations, including approvals, milestones, forms to be completed, data import, notifications, etc.
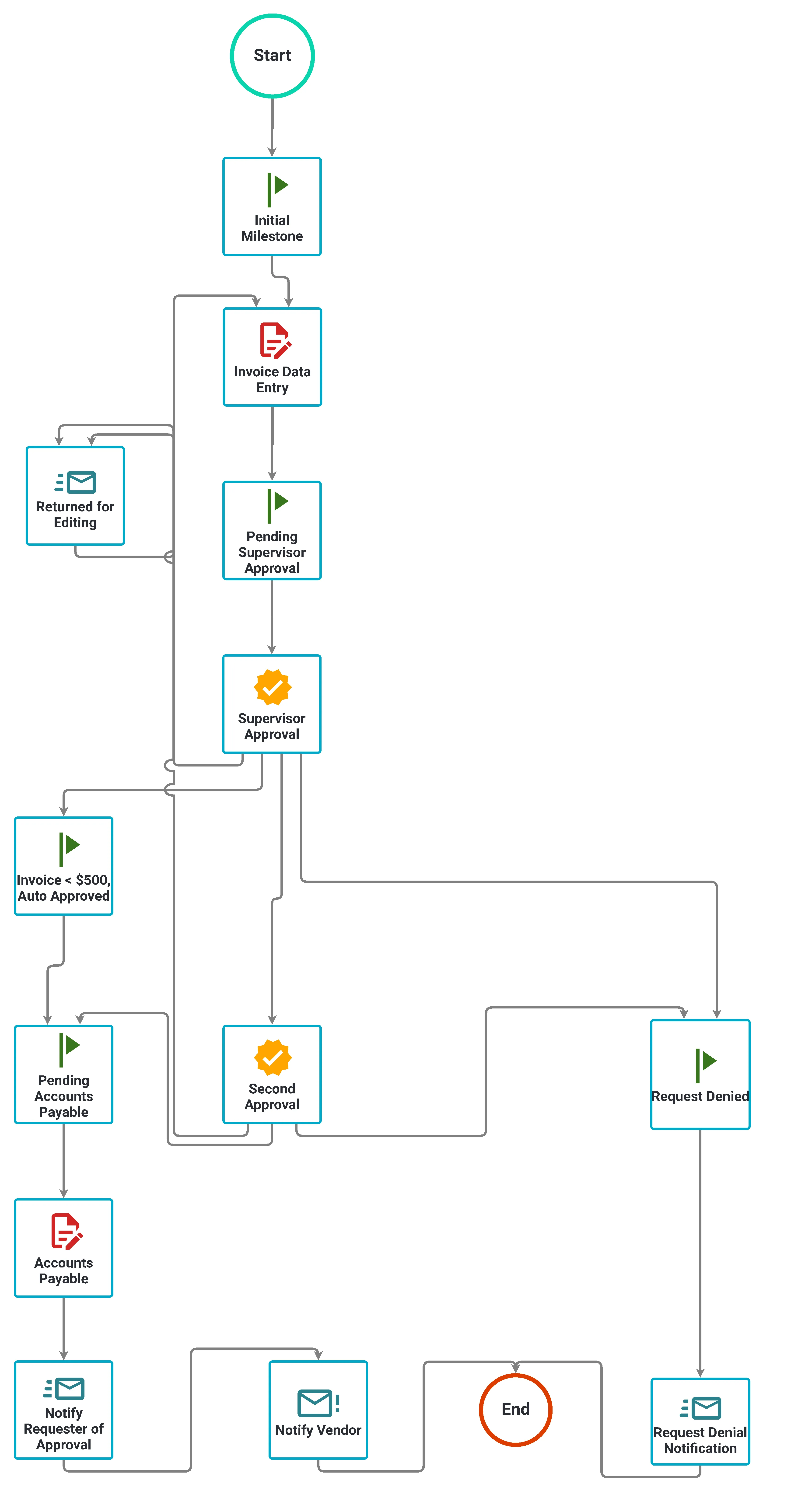
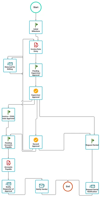
Accounts Payable Workflow Process Example
This automated AP workflow shows the process from invoice to payment. You can click the image to see a larger version.
Vendor Portal
Providing a user-friendly front-end for data entry (forms), status updates, task management, etc., gives visibility into the accounts payable workflow process for those submitting invoices and those handling them on the finance side. If desired, invoice submitters can track progress and see the status of their invoices, or this can remain hidden. Finance staff should be able to see invoice submission detail and aggregate data (number of invoices, time to complete, etc.) if desired. The portal itself should be easy to use for a variety of skill levels, as well as being mobile-friendly.
Complete Audit Trail
The system should log all interactions and time stamp all actions with names and dates as part of an audit trail. This allows for complete visibility into each transaction, which may be required for organizational or externally mandated regulations. The complete transaction history should be available to anyone who needs it and should be customizable to provide critical information in a logical format. The data should be exportable to a variety of formats and reporting tools.
AP Integration
The automation system should integrate with Accounting, ERP, CRM, reporting tools, and other systems critical to Finance operations. The system should include an open API, allowing flexibility to integrate with future systems as needed. The system should complement these other applications like accounts payable software as the workflow manager of record while the applications remain the databases of record.
Benefits of AP Department Automation
Improve the efficiency of business processes and operations. Higher efficiency in AP means:
Reduce errors and re-work.
Collect and route financial information consistently throughout the department and the organization. Prevent lost invoices and ensure timely payment.
Reduce the risk of non-standard process activity.
Ensure all touchpoints and reviews are clear and standardized with alerts, reminders, and escalations. Communicate procedures and policies clearly. Use business logic to handle exceptions.
Improve compliance with audit trails.
Provide management and auditors with complete tracking details and historical data showing what actions were taken and what information was used.
Increase output and increase productivity.
Give your AP team time daily to focus on value-added work, process improvement, training, and strategic thinking.
AP Workflow Automation FAQ
What are the essential requirements for AP automation?
AP automation requires a robust software solution that can handle invoice processing, approval workflows, and integration with existing ERP systems. Key features include OCR technology, automated matching, and exception handling.
How does AP automation improve invoice processing efficiency?
AP automation streamlines the invoice processing by reducing manual data entry, speeding up approval workflows, and ensuring accurate data capture. This leads to faster payment cycles and reduced processing costs.
What types of businesses benefit most from AP automation?
AP automation benefits businesses of all sizes but is particularly advantageous for companies with high invoice volumes, complex approval processes, or a need for better compliance and audit trails. Industries such as manufacturing, retail, and finance often see significant improvements.
Can AP automation integrate with my existing accounting software?
Yes, most AP automation solutions are designed to integrate seamlessly with popular accounting and ERP systems. This integration ensures data consistency, reduces manual entry errors, and enhances overall financial visibility.
What are the security considerations for implementing AP automation?
Security is a crucial aspect of AP automation. Solutions should offer features such as role-based access control, data encryption, and compliance with industry standards like GDPR and SOC 2. These measures help protect sensitive financial data and maintain regulatory compliance.
Your AP Department Spends Too Much Time Processing Transactions
Nutrient Workflow customers can download our free "Vendor Invoice Approval & Payment Process(opens in a new tab)" template.
Additional Resources
- Accounts Payable Workflow
- Accounts Payable Automation Software
- Invoice Approval Software
- Understanding the Accounts Receivable Process
Interested in Automating Your Accounts Payable Workflow Processes?
We have a variety of resources to help you with your AP automation project and workflow research:
- Workflow Tools and eBooks
- Workflow Ideas Weekly email Newsletter(opens in a new tab)
- Recorded Demonstration of our Workflow Automation Software
- Request a Live Demonstration
