Use Case of the Month: Employee Onboarding
Table of contents
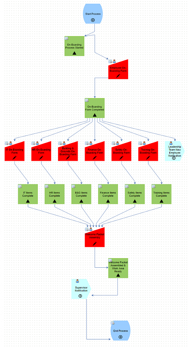
The onboarding process sets the tone for the employee’s relationship with their new company. This Employee Onboarding template gives you a chance to improve the onboarding process rapidly. Just import it and edit the details, recipients, etc., and you’ll be ready to roll!
For more on automating your onboarding process, grab our guide(opens in a new tab).
This process can be downloaded and imported into your Nutrient Workflow instance. The downloadable .json file is at the bottom of this page(opens in a new tab).
Form

Process
